Elektronika topik - a pokol kapuja
Re: Elektronika topik - a pokol kapuja
Szia . Én SZIGETSZENTMIKLOSON PESTÖL. 20 KM RE
- kupi
- bajnok

- Hozzászólások: 809
- Csatlakozott: 2008.01.26. 19:45
- MZ-d típusa: MZ TS 125-ETZ 150e
- Tartózkodási hely: Kápolnásnyék
Re: Elektronika topik - a pokol kapuja
Szia hol élsz merre vagy elérhető? Ha esetleg a közelembe nagyon szívesen segítek.
MZ él és élni fog"Ha esetleg erre visz az utad és szeretnél pihenni vagy beszélgetni egyet esetleg szükség javítás kel bátran hívj 06309167166 Kápolnásnyék (Pettend) 7 út.
http://www.youtube.com/watch?v=gy-7gzR99vg
http://www.youtube.com/watch?v=gy-7gzR99vg
Re: Elektronika topik - a pokol kapuja
Sziasztok . Nekem van egy MZ TS125 És amikor jar a motor elmegy az Öszes vilagitas . most lett uj fesultsegszablyzo cserelve. ha valaki netan tud segiten mi lehet a problema .elore is koszonom
- aronpfabian
- bajnok

- Hozzászólások: 1049
- Csatlakozott: 2014.04.25. 11:53
- MZ-d típusa: ETZ 250, TS 150
- Tartózkodási hely: Budapest
Re: Elektronika topik - a pokol kapuja
A blokköntvényt is át kell alakítani, nem megy fel rá gépmunka nélkül. A főtengely kétesélyes, ha nem elég hosszan van megmunkálva a kúp akkor a forgórészt sem tudod ráhúzni. A kábelezésnél egyszerűbb az ETZ 250 rajzot követni mert sok a plusz elem (3 fázis, egyenirányító, más fesz.szab., stb)
Re: Elektronika topik - a pokol kapuja
Sziasztok!
Az a kérdésem, Mz ts 250/1 blokk 6 voltosra, át tudom rakni etz 250 12 voltos gyújtását és generátorát?
Gondolok a főtengely végére, meg milyen változásokat vonz a kábelezésnél.
Köszönöm válaszaitokat.
Az a kérdésem, Mz ts 250/1 blokk 6 voltosra, át tudom rakni etz 250 12 voltos gyújtását és generátorát?
Gondolok a főtengely végére, meg milyen változásokat vonz a kábelezésnél.
Köszönöm válaszaitokat.
Re: Elektronika topik - a pokol kapuja
Az üres lámpájának a menetirány szerinti jobb oldalon, belül kell lennie, igaz? Előtte pedig a kilométeróra világításának az egyik lámpája van. Nekem ez így van. Azon a kapcsolási rajzon, amit a kábelköteghez adtak, pont fordítva van. Jobb oldalon mutatja a töltésjelzőt, de nekem a bal oldalon van, ehhez képest mindkét oldalon működik ez a lámpa. A jobb oldalon az üres lámpájánál csak egy kés van, ez az égőnek a kése. Arra megy az üreskapcsolóról a vezeték. A gyújtáskapcsolóról megy egy fekete kábel, ami áramot ad, de az a töltésjelzőhöz megy egy kicsit oldalra álló késre. Az üreskapcsoló vezetékét próbáltam testelni, nem világított a lámpa akkor sem. Ha lesz egy kis időm, meg fogom próbálni a töltésjelző égőjére kötni az üreskapcsoló kábelét.Zorka írta: ↑2020.09.22. 09:57Szia!lorka2004 írta: ↑2020.09.21. 19:42 Sziasztok! MZ ES 125/1 (Trophy) motorom van. 35 évet állt, ehhez képest nagyon jó állapotban van (jön-megy-megáll). Teljes kábelköteget cseréltem rajta, elvileg minden a rajz szerint van kötve, de nem világít az üres zöld jelzőlámpája, ha üresben van (ennek még gyárilag a kilométerórában van). Mi lehet a baj?
A visszajelző egyik oldalára áram megy a gyújtáskapcsolótól, a másik oldaláról meg megy a vezeték az üreskapcsolóra, ami üresben testel.
Testeld a vezetéket az üreskapcsolónál. (gyújtáson) Ha ekkor világít a lámpa, akkor vedd ki a kapcsolót, kösd be a vezetéket, érintsd a belső érintkezőjét testre. Vagyis ki kell szakaszolni. De az is lehet, hogy kontakthibás, vagy kiégett az izzó.
https://zeitmaschinen-shop.de/ger_pl_Ka ... 1186_2.jpg
(L-el jelzett lámpa, Schalter a kapcsoló.)
-
Zorka
Re: Elektronika topik - a pokol kapuja
Szia!lorka2004 írta: ↑2020.09.21. 19:42 Sziasztok! MZ ES 125/1 (Trophy) motorom van. 35 évet állt, ehhez képest nagyon jó állapotban van (jön-megy-megáll). Teljes kábelköteget cseréltem rajta, elvileg minden a rajz szerint van kötve, de nem világít az üres zöld jelzőlámpája, ha üresben van (ennek még gyárilag a kilométerórában van). Mi lehet a baj?
A visszajelző egyik oldalára áram megy a gyújtáskapcsolótól, a másik oldaláról meg megy a vezeték az üreskapcsolóra, ami üresben testel.
Testeld a vezetéket az üreskapcsolónál. (gyújtáson) Ha ekkor világít a lámpa, akkor vedd ki a kapcsolót, kösd be a vezetéket, érintsd a belső érintkezőjét testre. Vagyis ki kell szakaszolni. De az is lehet, hogy kontakthibás, vagy kiégett az izzó.
https://zeitmaschinen-shop.de/ger_pl_Ka ... 1186_2.jpg
(L-el jelzett lámpa, Schalter a kapcsoló.)
Re: Elektronika topik - a pokol kapuja
Sziasztok! MZ ES 125/1 (Trophy) motorom van. 35 évet állt, ehhez képest nagyon jó állapotban van (jön-megy-megáll). Teljes kábelköteget cseréltem rajta, elvileg minden a rajz szerint van kötve, de nem világít az üres zöld jelzőlámpája, ha üresben van (ennek még gyárilag a kilométerórában van). Mi lehet a baj?
- z25z
- Aki 7ezerig pörgeti

- Hozzászólások: 2355
- Csatlakozott: 2007.07.17. 13:30
- MZ-d típusa: 21 ló 300as patkóval
- Tartózkodási hely: Szeged-Karcag
- Kapcsolat:
Re: Elektronika topik - a pokol kapuja
Mérési hiba, műszerhiba. (egyen-váltó átkapcsolás, valamint sok multiméter meghülyül a nagyfesz trafó keltette "zajtól")
-
Geller.Patrik
- babakocsis

- Hozzászólások: 1
- Csatlakozott: 2020.09.09. 08:02
- MZ-d típusa: etz125
Re: Elektronika topik - a pokol kapuja
Sziasztok!
Egy Etz 125 az alany és olyan problémám merült fel, hogy a visszatöltés ellenőrzése céljából rámértem az akksira, és ingadozik a feszültség 2v;4v;13,5v;10v igy ugrál. Milyen hiba okozhatja ezt?
Köszönöm.
Egy Etz 125 az alany és olyan problémám merült fel, hogy a visszatöltés ellenőrzése céljából rámértem az akksira, és ingadozik a feszültség 2v;4v;13,5v;10v igy ugrál. Milyen hiba okozhatja ezt?
Köszönöm.
- kicsikeen
- rolleres

- Hozzászólások: 18
- Csatlakozott: 2011.07.05. 15:14
- MZ-d típusa: ETZ 250 de luxe
- Tartózkodási hely: Kaposvár
Re: Elektronika topik - a pokol kapuja
Üdv mindenkinek!
Ma az történt,hogy nem figyeltem és kb. 20 -minre gyújtáson felejtettem a mocit (ETZ 250 Hall jeladós). Az akkum lement 11,5 V -ra (Exid 9Ah) de egy "tüsszentés" után elindult,bár a gyújtásom ki-ki hagyott .Gyorsan hazatekertem ,úgy gondolom a gy.trafóm kuka lett mert eléggé felmelegedett kicsit mintha eleresztette volna a benne lévő olajat? is....holnap kap egy újat!
A kérdésem annyi, járt e valaki így és mehetett e tönkre még valami?
Ma az történt,hogy nem figyeltem és kb. 20 -minre gyújtáson felejtettem a mocit (ETZ 250 Hall jeladós). Az akkum lement 11,5 V -ra (Exid 9Ah) de egy "tüsszentés" után elindult,bár a gyújtásom ki-ki hagyott .Gyorsan hazatekertem ,úgy gondolom a gy.trafóm kuka lett mert eléggé felmelegedett kicsit mintha eleresztette volna a benne lévő olajat? is....holnap kap egy újat!
A kérdésem annyi, járt e valaki így és mehetett e tönkre még valami?
Re: Elektronika topik - a pokol kapuja
Akkor el lehet mondani, -mivel határértéken belül van a töltés fordulaton-, hogy ez már egész jó? Meg hogy valószínúleg nem szakadásról van szó sem az álló, sem a forgó részben, hanem "csak" teljesítmény-csökkenésről?sunbim írta: ↑2020.07.19. 21:03Alapjáraton alig van töltés!
Ez a 13,8v fordulaton értendő. Alapjáraton nem lesz soha ekkora feszültséged. Viszont fordulaton, világítással, indexxel, féklámpával, dudával, IS tudnia kell a rendszernek ezt az értéket. Azt nem tudom pontosan hogy mekkora fordulatszámtól tudja biztosítani a generátor a max teljesítményét. Én olyan 2500tól-ra tippelek.
Lehet kellene neki még egy kis kontaktspray, úgy hogy kiveszem a tekercseket az állórészből.
Alapjáraton a 12,5V töltőfeszültség jónak mondható?
Motorradwerke Zschopau Einzylinder Teleskopgabel Zentralkastenrahmen 250 - Drágább motor van, de jobb nincs! 
- sunbim
- operatőr

- Hozzászólások: 3147
- Csatlakozott: 2008.12.01. 23:25
- MZ-d típusa: ETZ250e Deluxe
- Tartózkodási hely: Dunavarsány
Re: Elektronika topik - a pokol kapuja
Alapjáraton alig van töltés!
Ez a 13,8v fordulaton értendő. Alapjáraton nem lesz soha ekkora feszültséged. Viszont fordulaton, világítással, indexxel, féklámpával, dudával, IS tudnia kell a rendszernek ezt az értéket. Azt nem tudom pontosan hogy mekkora fordulatszámtól tudja biztosítani a generátor a max teljesítményét. Én olyan 2500tól-ra tippelek.
,,Az út a fontos, nem az út vége. Aki túl gyorsan utazik, az elszalaszthat mindent, amiért útra kelt."
Re: Elektronika topik - a pokol kapuja
Kipróbáltam, mi történik, ha leveszem a 3 fázisról a fekete vezetékeket egyessével, de csak annyi történt, hogy megszűnt a töltés, kivillant a kis visszajelző lámpa, és lecsökkent a feszültség az akksiban 12,5V körüli értékre, vagyis akksiról ment a motor. Mindhárom esetben ugyanúgy reagált a motor. Mikor visszaraktam őket, elaludt a töltésjelző.sunbim írta: ↑2020.07.19. 12:38Multiméterrel mérj feszültségeket a sarkalatos pontokon! Generátortól indulva felfele haladva. A váltófeszültségeket is mérj! Lehet még a 3fekete fázisokat felvivő vezeték is megtörve szakadva vagy csak részlegesen.pedro121 írta: ↑2020.07.11. 07:42 Sziasztok!
ETZ 250-ről van szó.
Akksira rakva a multimétert 13,2-13,6 V között mozog a töltése a motornak, ha rákapcsolom a fogyasztókat 12,5 V-ra esik a töltés, mind ez nem csak alapjáraton, hanem 3000-es fordulatszámon is.
Kicseréltem már a diódahidat, a fesz.szabályzót (Lada elektronikus), a biztosítékokat, az akksit.
Vezetékeket átnézve max sarulazulásokat találtam, de azokat orvosoltam.
Megnéztem a szénkeféket nincsenek elkopva (pár 1000 km van bennük), a bronzgyűrűk sincsenek elkopva, nem ugrálnak rajtuk a szénkefék.
Mi okozhat még kevés töltést?
Generátor probléma lenne?
Köszi előre is!
Mérj gerjesztő áramot is, ez nem lehet 2A-nál több, mivel ekkora üveg bizti van a táblában. Kiveszed a biztit oda kötöd be az ampermérőt. Nem tudom mennyit kellene ott mérni de eléggé változó az érték ha a fesszab be van kötve. Vagy egyenként lehúzogatva a generátorról 3 fázisáról a fekete vezetékeket amelyik lehúzása után nem változik a töltő fesz azzal a fázissal lehet a probléma.
A diódahídon az egyik fázis vezetéke, a saru tövénél ki volt szakadva a szigetelés, nem volt a közélben semmi, amihez hozzáért volna, de raktam rá szigetelőszalagot. A generátornál nem találtam a vezetékeken kiszakadást, viszont elég régi vezetékek, a szigetelés elég kemény rajtuk.
A következő töltésmérésnél viszont magasabb értékeket mértem mint eddig, mert eddig 13,6 V fölé nem ment 3000-es fordulatnál, most 13,9 V is megvolt.
Alapjáraton 13,1-13,3 V körül mozog, a világítást ráadva 12,5 V-ra lecsökken.
Ha megemelem a fordulatszámot 3000-re, úgy hogy megy a világítás, akkor is fel tudott kúszni 13,8 V fölé is. Eddig ez nem ilyen volt. Ezek szerint csak ért valamit a tegnapi kontakt sprézés, de a 14 V-ot nem éri el.
Pár éve mikor legutoljára mértem töltést rajta, simán elérte a 14 V-ot, csak már arra nem emlékszem, hogy csak emelt fordulatszámon, vagy alapjáraton is.
a 13,8 V-os minimum érték amit megadtak a gyárban, az hogy értendő? Alapjáraton rákapcsolt világítással is el kell tudni érni a 13,8 V-ot?
Motorradwerke Zschopau Einzylinder Teleskopgabel Zentralkastenrahmen 250 - Drágább motor van, de jobb nincs! 
- sunbim
- operatőr

- Hozzászólások: 3147
- Csatlakozott: 2008.12.01. 23:25
- MZ-d típusa: ETZ250e Deluxe
- Tartózkodási hely: Dunavarsány
Re: Elektronika topik - a pokol kapuja
Multiméterrel mérj feszültségeket a sarkalatos pontokon! Generátortól indulva felfele haladva. A váltófeszültségeket is mérj! Lehet még a 3fekete fázisokat felvivő vezeték is megtörve szakadva vagy csak részlegesen.pedro121 írta: ↑2020.07.11. 07:42 Sziasztok!
ETZ 250-ről van szó.
Akksira rakva a multimétert 13,2-13,6 V között mozog a töltése a motornak, ha rákapcsolom a fogyasztókat 12,5 V-ra esik a töltés, mind ez nem csak alapjáraton, hanem 3000-es fordulatszámon is.
Kicseréltem már a diódahidat, a fesz.szabályzót (Lada elektronikus), a biztosítékokat, az akksit.
Vezetékeket átnézve max sarulazulásokat találtam, de azokat orvosoltam.
Megnéztem a szénkeféket nincsenek elkopva (pár 1000 km van bennük), a bronzgyűrűk sincsenek elkopva, nem ugrálnak rajtuk a szénkefék.
Mi okozhat még kevés töltést?
Generátor probléma lenne?
Köszi előre is!
Mérj gerjesztő áramot is, ez nem lehet 2A-nál több, mivel ekkora üveg bizti van a táblában. Kiveszed a biztit oda kötöd be az ampermérőt. Nem tudom mennyit kellene ott mérni de eléggé változó az érték ha a fesszab be van kötve. Vagy egyenként lehúzogatva a generátorról 3 fázisáról a fekete vezetékeket amelyik lehúzása után nem változik a töltő fesz azzal a fázissal lehet a probléma.
,,Az út a fontos, nem az út vége. Aki túl gyorsan utazik, az elszalaszthat mindent, amiért útra kelt."
- sunbim
- operatőr

- Hozzászólások: 3147
- Csatlakozott: 2008.12.01. 23:25
- MZ-d típusa: ETZ250e Deluxe
- Tartózkodási hely: Dunavarsány
Re: Elektronika topik - a pokol kapuja
Ha állandóra kötöd a gerjesztést emlékeim szerint 18-20vot. De teljesen megbízható adatom nincs.
,,Az út a fontos, nem az út vége. Aki túl gyorsan utazik, az elszalaszthat mindent, amiért útra kelt."
Re: Elektronika topik - a pokol kapuja
Vettem egy fél literes kiszerelésű kontakt spray-t, azt mind rá kellett fújnom, miután levettem az állórészt és megláttam milyen mocsok van rajta.aronpfabian írta: ↑2020.07.14. 10:24 Ha az állórész telemegy szénporral, az a test és a fázisok között kóboráramot, komoly teljesítményvesztést okoz. Ezt úgy tudod ellenőrizni hogy NAGYON ÓVATOSAN, ÉRINTÉSVÉDELMI TÁVOLSÁGOKAT BETARTVA rákapcsolod a hálózati feszültségre az egyik fázist. A nullát és földet ne kösd be, nem fűteni akarunk vele, csak kimérni.
Ha a fázisceruza az öntvényre téve parázslik vagy világít, akkor testzárlat van. A tisztításához le kell forrasztani a sarukat a tekercselés végéről és levenni a felső öntvényt a tekercssor gyűrűjéről. Utána jó mocskos munka lesz az olajos szénpor kipucolása. Ha van nem testzárlatos állórész, egyszerűbb cserélni arra.
Forgórész is lehet ugyanígy testzárlatos, ha gyanús, kérj kölcsön egy működő motorról.
Ugyan nem vettem le a tekercseket a gyűrűről, de szerintem így is rendesen ki tudtam pucolni, csak sajnos ez sem hozott pozitív eredményt. Ugyanúgy nem ment feljebb a feszültség 14 V fölé.
A forgórészen nem volt különösebb kosz, de az is kapott kontakt spray-t.
Az állórész azon része ami hozzá van forrásztva a gyűrűhöz (3 fázis), nincsenek megszakadva/eltörve.
Viszont amit észrevettem, hogy ha visszaraktam a régi akksit, ami le van merülve, lehet már zárlatos is, és a nyugalmi feszültsége 10,3 V körül van, első indítas után volt hogy 14,2 V-ra is fel tudott kúszni a feszültség, és 13,8 V alá nem is ment.
Második indításnál már ugyanazokat a feszültségeket mértem, mint az új akksival (13,2-13,6 V). Gondolom itt már több feszültség volt az akksiban, mint az első indításkor, és ez okozhatott különbséget.
Ha jól működik minden, feszültségszabályzó nélkül mennyi feszültséget kellene generálnia a generátornak, amit a fesz. szab. persze leszabályoz, ha be van rakva, és működik is?
Motorradwerke Zschopau Einzylinder Teleskopgabel Zentralkastenrahmen 250 - Drágább motor van, de jobb nincs! 
- aronpfabian
- bajnok

- Hozzászólások: 1049
- Csatlakozott: 2014.04.25. 11:53
- MZ-d típusa: ETZ 250, TS 150
- Tartózkodási hely: Budapest
Re: Elektronika topik - a pokol kapuja
Ha az állórész telemegy szénporral, az a test és a fázisok között kóboráramot, komoly teljesítményvesztést okoz. Ezt úgy tudod ellenőrizni hogy NAGYON ÓVATOSAN, ÉRINTÉSVÉDELMI TÁVOLSÁGOKAT BETARTVA rákapcsolod a hálózati feszültségre az egyik fázist. A nullát és földet ne kösd be, nem fűteni akarunk vele, csak kimérni.
Ha a fázisceruza az öntvényre téve parázslik vagy világít, akkor testzárlat van. A tisztításához le kell forrasztani a sarukat a tekercselés végéről és levenni a felső öntvényt a tekercssor gyűrűjéről. Utána jó mocskos munka lesz az olajos szénpor kipucolása. Ha van nem testzárlatos állórész, egyszerűbb cserélni arra.
Forgórész is lehet ugyanígy testzárlatos, ha gyanús, kérj kölcsön egy működő motorról.
Ha a fázisceruza az öntvényre téve parázslik vagy világít, akkor testzárlat van. A tisztításához le kell forrasztani a sarukat a tekercselés végéről és levenni a felső öntvényt a tekercssor gyűrűjéről. Utána jó mocskos munka lesz az olajos szénpor kipucolása. Ha van nem testzárlatos állórész, egyszerűbb cserélni arra.
Forgórész is lehet ugyanígy testzárlatos, ha gyanús, kérj kölcsön egy működő motorról.
Re: Elektronika topik - a pokol kapuja
Köszi a választ!kiszsebi írta: ↑2020.07.12. 18:03Lehet feszültségszabályzó hiba is, de szerintem egy fázis leolvadt az állórészen (a 3 fekete csúszósaru alatt ellenőrizd a forrasztásokat!).pedro121 írta: ↑2020.07.11. 07:42 Sziasztok!
ETZ 250-ről van szó.
Akksira rakva a multimétert 13,2-13,6 V között mozog a töltése a motornak, ha rákapcsolom a fogyasztókat 12,5 V-ra esik a töltés, mind ez nem csak alapjáraton, hanem 3000-es fordulatszámon is.
Kicseréltem már a diódahidat, a fesz.szabályzót (Lada elektronikus), a biztosítékokat, az akksit.
Vezetékeket átnézve max sarulazulásokat találtam, de azokat orvosoltam.
Megnéztem a szénkeféket nincsenek elkopva (pár 1000 km van bennük), a bronzgyűrűk sincsenek elkopva, nem ugrálnak rajtuk a szénkefék.
Mi okozhat még kevés töltést?
Generátor probléma lenne?
Köszi előre is!
A feszültségszabályzót én azért nem tartom valószínűleg, mert 3 (abból 2 ugyanolyan 1 különboző) lada elektronikus feszültségszabályzóval ugyanannyit mérek. Gondolom mindhárom csak nem lehet rossz.
Motorradwerke Zschopau Einzylinder Teleskopgabel Zentralkastenrahmen 250 - Drágább motor van, de jobb nincs! 
- kiszsebi
- Zsebi San (kőműves)

- Hozzászólások: 2895
- Csatlakozott: 2009.10.07. 09:04
- MZ-d típusa: ETZ150,250 4x,250/1
- Tartózkodási hely: Százhalombatta
Re: Elektronika topik - a pokol kapuja
Lehet feszültségszabályzó hiba is, de szerintem egy fázis leolvadt az állórészen (a 3 fekete csúszósaru alatt ellenőrizd a forrasztásokat!).pedro121 írta: ↑2020.07.11. 07:42 Sziasztok!
ETZ 250-ről van szó.
Akksira rakva a multimétert 13,2-13,6 V között mozog a töltése a motornak, ha rákapcsolom a fogyasztókat 12,5 V-ra esik a töltés, mind ez nem csak alapjáraton, hanem 3000-es fordulatszámon is.
Kicseréltem már a diódahidat, a fesz.szabályzót (Lada elektronikus), a biztosítékokat, az akksit.
Vezetékeket átnézve max sarulazulásokat találtam, de azokat orvosoltam.
Megnéztem a szénkeféket nincsenek elkopva (pár 1000 km van bennük), a bronzgyűrűk sincsenek elkopva, nem ugrálnak rajtuk a szénkefék.
Mi okozhat még kevés töltést?
Generátor probléma lenne?
Köszi előre is!
Jawa pali na JEDEN gar.
MZ PALI na jeden gar.
MZ PALI na jeden gar.
Re: Elektronika topik - a pokol kapuja
Sziasztok!
ETZ 250-ről van szó.
Akksira rakva a multimétert 13,2-13,6 V között mozog a töltése a motornak, ha rákapcsolom a fogyasztókat 12,5 V-ra esik a töltés, mind ez nem csak alapjáraton, hanem 3000-es fordulatszámon is.
Kicseréltem már a diódahidat, a fesz.szabályzót (Lada elektronikus), a biztosítékokat, az akksit.
Vezetékeket átnézve max sarulazulásokat találtam, de azokat orvosoltam.
Megnéztem a szénkeféket nincsenek elkopva (pár 1000 km van bennük), a bronzgyűrűk sincsenek elkopva, nem ugrálnak rajtuk a szénkefék.
Mi okozhat még kevés töltést?
Generátor probléma lenne?
Köszi előre is!
ETZ 250-ről van szó.
Akksira rakva a multimétert 13,2-13,6 V között mozog a töltése a motornak, ha rákapcsolom a fogyasztókat 12,5 V-ra esik a töltés, mind ez nem csak alapjáraton, hanem 3000-es fordulatszámon is.
Kicseréltem már a diódahidat, a fesz.szabályzót (Lada elektronikus), a biztosítékokat, az akksit.
Vezetékeket átnézve max sarulazulásokat találtam, de azokat orvosoltam.
Megnéztem a szénkeféket nincsenek elkopva (pár 1000 km van bennük), a bronzgyűrűk sincsenek elkopva, nem ugrálnak rajtuk a szénkefék.
Mi okozhat még kevés töltést?
Generátor probléma lenne?
Köszi előre is!
Motorradwerke Zschopau Einzylinder Teleskopgabel Zentralkastenrahmen 250 - Drágább motor van, de jobb nincs! 
- sunbim
- operatőr

- Hozzászólások: 3147
- Csatlakozott: 2008.12.01. 23:25
- MZ-d típusa: ETZ250e Deluxe
- Tartózkodási hely: Dunavarsány
Re: Elektronika topik - a pokol kapuja
A gyàri megbìzhatò!
A többiről nincs infòm.
,,Az út a fontos, nem az út vége. Aki túl gyorsan utazik, az elszalaszthat mindent, amiért útra kelt."
Re: Elektronika topik - a pokol kapuja
Sziasztok!
Évekkel ezelőtt Baki Máté vállalt MZ újrakábelezéseket. Esetleg nem tudja valaki hogy ő még aktív?
Más kérdés: hall jeladós gyújtás elektronika megbízhatóság terén oké? Tapasztalatok?
Évekkel ezelőtt Baki Máté vállalt MZ újrakábelezéseket. Esetleg nem tudja valaki hogy ő még aktív?
Más kérdés: hall jeladós gyújtás elektronika megbízhatóság terén oké? Tapasztalatok?
-
Zorka
Re: Elektronika topik - a pokol kapuja
Szia! Az országban merre?Viktorbácsi írta: ↑2020.07.04. 21:19 Szervusztok! Van nekem egy MZ TS 125 Delux-on és úgy kaptam, hogy valaki megvandálkodta az elektromosságot a lámpa búrában. Olyan embert keresnék aki ért hozzá, hogy mi a baja mert nincsen gyújtás meg visszajelző fények sem. Természetesen nem ingyen kérem.
-
Viktorbácsi
- babakocsis

- Hozzászólások: 1
- Csatlakozott: 2020.07.01. 20:49
- MZ-d típusa: TS 125 Delux
Re: Elektronika topik - a pokol kapuja
Szervusztok! Van nekem egy MZ TS 125 Delux-on és úgy kaptam, hogy valaki megvandálkodta az elektromosságot a lámpa búrában. Olyan embert keresnék aki ért hozzá, hogy mi a baja mert nincsen gyújtás meg visszajelző fények sem. Természetesen nem ingyen kérem.
- popitty
- kis ETZ-s

- Hozzászólások: 220
- Csatlakozott: 2013.06.22. 21:23
- MZ-d típusa: MZ Ts 150
- Tartózkodási hely: Miskolc
Re: Elektronika topik - a pokol kapuja
A z e g é s z e t ú j r a !
Üdv Mindenkinek!
Már jó ideje nem voltam itt! Ez jót jelent mert semmi bajom a mocimmal mióta segítségetekkel helyre pofoztam a töltést egy Vape 81-el. De az idő múlik a km szaporodik és most azzal az egyszerű kérdéssel állok elő - mert az elektromos rész továbbra is ismeretlen számomra - meg tudná-e valaki mondani, hogy a féklámpa honnan kapja a + feszültséget. Gondolom a gyújtáskapcsolótól mert ha leveszem a gyújtást nem működik. A gyújtáskapcsoló melyik érintkezőjére van kötve. Vagy ha nem a gyújtáskapcsolóhoz akkor hova. Ugyanis az a helyzet, hogy álló motornál az akkunál mért feszültség 6,3V a féklámpánál már csak 5,7 V. Ez nekem elég nagy különbségnek tűnik. Küldök egy fotót a gyújtáskapcsoló hátuljáról amit számokkal jelölök. (a piros hiányzik) Azt kérném, hogy írjátok meg melyik számú csatlakozás a féklámpa. ( ha jól gondolom) Kösz.
Üdv Mindenkinek!
Már jó ideje nem voltam itt! Ez jót jelent mert semmi bajom a mocimmal mióta segítségetekkel helyre pofoztam a töltést egy Vape 81-el. De az idő múlik a km szaporodik és most azzal az egyszerű kérdéssel állok elő - mert az elektromos rész továbbra is ismeretlen számomra - meg tudná-e valaki mondani, hogy a féklámpa honnan kapja a + feszültséget. Gondolom a gyújtáskapcsolótól mert ha leveszem a gyújtást nem működik. A gyújtáskapcsoló melyik érintkezőjére van kötve. Vagy ha nem a gyújtáskapcsolóhoz akkor hova. Ugyanis az a helyzet, hogy álló motornál az akkunál mért feszültség 6,3V a féklámpánál már csak 5,7 V. Ez nekem elég nagy különbségnek tűnik. Küldök egy fotót a gyújtáskapcsoló hátuljáról amit számokkal jelölök. (a piros hiányzik) Azt kérném, hogy írjátok meg melyik számú csatlakozás a féklámpa. ( ha jól gondolom) Kösz.
- Gexxx
- bajnok

- Hozzászólások: 3161
- Csatlakozott: 2007.07.12. 22:43
- MZ-d típusa: ETZ 300 aus bambi
- Tartózkodási hely: Cegléd
- Kapcsolat:
Re: Elektronika topik - a pokol kapuja
A csatolt képet nézegesd, azon látszik minden
- popitty
- kis ETZ-s

- Hozzászólások: 220
- Csatlakozott: 2013.06.22. 21:23
- MZ-d típusa: MZ Ts 150
- Tartózkodási hely: Miskolc
Re: Elektronika topik - a pokol kapuja
Ez tök igaz. Sajna a gyújtáskapcsolóról nem tudom hol a fotó szóval a kép igazán nem érvényes. Ha megtalálom a képet felteszem. Azért a kérdés érvényes azzal a javítással, hogy minden a féklámpára vonatkozik. Az index már ok. Bocsi.
- Gexxx
- bajnok

- Hozzászólások: 3161
- Csatlakozott: 2007.07.12. 22:43
- MZ-d típusa: ETZ 300 aus bambi
- Tartózkodási hely: Cegléd
- Kapcsolat:
Re: Elektronika topik - a pokol kapuja
A képen nem egy gyújtáskapcsoló van... Eléggé km. órának tűnik...
- popitty
- kis ETZ-s

- Hozzászólások: 220
- Csatlakozott: 2013.06.22. 21:23
- MZ-d típusa: MZ Ts 150
- Tartózkodási hely: Miskolc
Re: Elektronika topik - a pokol kapuja
SAJNA ELTOLTAM A SZÖVEGET MERT AZ INDEXET BELEKEVERTEM. MINDEN A FÉKLÁMPÁRA VONATKOZIK. ÍROK EGY MÓDOSÍTOTT SZÖVEGETpopitty írta: ↑2020.06.18. 15:12 Üdv Mindenkinek!
Már jó ideje nem voltam itt! Ez jót jelent mert semmi bajom a mocimmal mióta segítségetekkel helyre pofoztam a töltést egy Vape 81-el. De az idő múlik a km szaporodik és most azzal az egyszerű kérdéssel állok elő - mert az elektromos rész továbbra is ismeretlen számomra - meg tudná-e valaki mondani, hogy a féklámpa honnan kapja a + feszültséget. Gondolom a gyújtáskapcsolótól mert ha leveszem a gyújtást nem működik. A gyújtáskapcsoló melyik érintkezőjére van kötve. Vagy ha nem a gyújtáskapcsolóhoz akkor hova. Ugyanis az a helyzet, hogy álló motornál az akkunál mért feszültség 6,3V a hátsó indexeknél már csak 5,7 V. Ez nekem elég nagy különbségnek tűnik. Az index mechanikus hagyományos relével. Küldök egy fotót a gyújtáskapcsoló hátuljáról amit számokkal jelölök. Azt kérném, hogy írjátok meg melyik számú csatlakozás a féklámpa. ( ha jól gondolom) Kösz.
- popitty
- kis ETZ-s

- Hozzászólások: 220
- Csatlakozott: 2013.06.22. 21:23
- MZ-d típusa: MZ Ts 150
- Tartózkodási hely: Miskolc
Re: Elektronika topik - a pokol kapuja
Üdv Mindenkinek!
Már jó ideje nem voltam itt! Ez jót jelent mert semmi bajom a mocimmal mióta segítségetekkel helyre pofoztam a töltést egy Vape 81-el. De az idő múlik a km szaporodik és most azzal az egyszerű kérdéssel állok elő - mert az elektromos rész továbbra is ismeretlen számomra - meg tudná-e valaki mondani, hogy a féklámpa honnan kapja a + feszültséget. Gondolom a gyújtáskapcsolótól mert ha leveszem a gyújtást nem működik. A gyújtáskapcsoló melyik érintkezőjére van kötve. Vagy ha nem a gyújtáskapcsolóhoz akkor hova. Ugyanis az a helyzet, hogy álló motornál az akkunál mért feszültség 6,3V a hátsó indexeknél már csak 5,7 V. Ez nekem elég nagy különbségnek tűnik. Az index mechanikus hagyományos relével. Küldök egy fotót a gyújtáskapcsoló hátuljáról amit számokkal jelölök. Azt kérném, hogy írjátok meg melyik számú csatlakozás a féklámpa. ( ha jól gondolom) Kösz.
Már jó ideje nem voltam itt! Ez jót jelent mert semmi bajom a mocimmal mióta segítségetekkel helyre pofoztam a töltést egy Vape 81-el. De az idő múlik a km szaporodik és most azzal az egyszerű kérdéssel állok elő - mert az elektromos rész továbbra is ismeretlen számomra - meg tudná-e valaki mondani, hogy a féklámpa honnan kapja a + feszültséget. Gondolom a gyújtáskapcsolótól mert ha leveszem a gyújtást nem működik. A gyújtáskapcsoló melyik érintkezőjére van kötve. Vagy ha nem a gyújtáskapcsolóhoz akkor hova. Ugyanis az a helyzet, hogy álló motornál az akkunál mért feszültség 6,3V a hátsó indexeknél már csak 5,7 V. Ez nekem elég nagy különbségnek tűnik. Az index mechanikus hagyományos relével. Küldök egy fotót a gyújtáskapcsoló hátuljáról amit számokkal jelölök. Azt kérném, hogy írjátok meg melyik számú csatlakozás a féklámpa. ( ha jól gondolom) Kösz.
Re: Elektronika topik - a pokol kapuja
Sziasztok,
ETZ 125-ösömben az akksitartó műanyag pontos elhelyezése érdekelne. Nem sikerül megtalálnom a megfelelő pozícióját, s így az olaldeknit sem tudom feltenni. A műanyag tartó széria tartozék egyáltalán? Szeretnék segítséget kérni a pontos rögzítés menetéről. Előre is köszi!
ETZ 125-ösömben az akksitartó műanyag pontos elhelyezése érdekelne. Nem sikerül megtalálnom a megfelelő pozícióját, s így az olaldeknit sem tudom feltenni. A műanyag tartó széria tartozék egyáltalán? Szeretnék segítséget kérni a pontos rögzítés menetéről. Előre is köszi!
Re: Elektronika topik - a pokol kapuja
Igen,mértem de úgy is sípolkiszsebi írta: ↑2020.04.21. 12:56Surda írta: ↑2020.04.19. 13:59 Így gondoltad?Szerintem ezért merül az akksim 1-2 héten belül mert ide a plusz + direktbe jön a fesszábályzóról álló motornál is.Valaki nem tud rá mérni így egy egyenirányítóra?Két éve töltögetnem kell az akksit.Pár hónapja vettem újjat és ezt is töltögetem.
Kép :
http://kepkezelo.com/images/hdj6l965fr9j6nxxiojc.jpg
Nem!
Ahogy először mérted, csak alul a piros, felül a fekete...
- kiszsebi
- Zsebi San (kőműves)

- Hozzászólások: 2895
- Csatlakozott: 2009.10.07. 09:04
- MZ-d típusa: ETZ150,250 4x,250/1
- Tartózkodási hely: Százhalombatta
Re: Elektronika topik - a pokol kapuja
Surda írta: ↑2020.04.19. 13:59 Így gondoltad?Szerintem ezért merül az akksim 1-2 héten belül mert ide a plusz + direktbe jön a fesszábályzóról álló motornál is.Valaki nem tud rá mérni így egy egyenirányítóra?Két éve töltögetnem kell az akksit.Pár hónapja vettem újjat és ezt is töltögetem.
Kép :
http://kepkezelo.com/images/hdj6l965fr9j6nxxiojc.jpg
Nem!
Ahogy először mérted, csak alul a piros, felül a fekete...
Re: Elektronika topik - a pokol kapuja
Így gondoltad?Szerintem ezért merül az akksim 1-2 héten belül mert ide a plusz + direktbe jön a fesszábályzóról álló motornál is.Valaki nem tud rá mérni így egy egyenirányítóra?Két éve töltögetnem kell az akksit.Pár hónapja vettem újjat és ezt is töltögetem.kiszsebi írta: ↑2020.04.19. 08:59Az egyik irányban kell, de ha jó a híd, akkor a másik irányba szakadásnak kell lennie.Surda írta: ↑2020.04.18. 13:58
Egyenirányító +/- között sípol a műszer.Ez normális?
Kép: https://kepkuldes.com/image/KQdJj4
Kép :
http://kepkezelo.com/images/hdj6l965fr9j6nxxiojc.jpg
- kiszsebi
- Zsebi San (kőműves)

- Hozzászólások: 2895
- Csatlakozott: 2009.10.07. 09:04
- MZ-d típusa: ETZ150,250 4x,250/1
- Tartózkodási hely: Százhalombatta
Re: Elektronika topik - a pokol kapuja
Az egyik irányban kell, de ha jó a híd, akkor a másik irányba szakadásnak kell lennie.Surda írta: ↑2020.04.18. 13:58Egyenirányító +/- között sípol a műszer.Ez normális?
Kép: https://kepkuldes.com/image/KQdJj4
Re: Elektronika topik - a pokol kapuja
Re: Elektronika topik - a pokol kapuja
Igen úgy is vankiszsebi írta: ↑2020.04.17. 15:44fordított polaritással is próbáltál mérni? ha igen, akkor úgy is zárlat van?Surda írta: ↑2020.04.17. 10:43 Sziasztok
Etz 250-nél olyan problémám volna,pöccre indul,járok vele,1-2 hét után az akksit tölteni kell.Tegnap akksi le,rámértem a akksi csatlakozási pontjaira a biztosítéknál és a két pont összezár vagyis valami zárlat van.Vastag piros kábelt lehúzom ami elektromos feszültségszabályzóra megy megszünik a zárlat.Valaki valami ötlet,hol kezdjem?Köszi előre is.
- kiszsebi
- Zsebi San (kőműves)

- Hozzászólások: 2895
- Csatlakozott: 2009.10.07. 09:04
- MZ-d típusa: ETZ150,250 4x,250/1
- Tartózkodási hely: Százhalombatta
Re: Elektronika topik - a pokol kapuja
fordított polaritással is próbáltál mérni? ha igen, akkor úgy is zárlat van?Surda írta: ↑2020.04.17. 10:43 Sziasztok
Etz 250-nél olyan problémám volna,pöccre indul,járok vele,1-2 hét után az akksit tölteni kell.Tegnap akksi le,rámértem a akksi csatlakozási pontjaira a biztosítéknál és a két pont összezár vagyis valami zárlat van.Vastag piros kábelt lehúzom ami elektromos feszültségszabályzóra megy megszünik a zárlat.Valaki valami ötlet,hol kezdjem?Köszi előre is.
Re: Elektronika topik - a pokol kapuja
Sziasztok
Etz 250-nél olyan problémám volna,pöccre indul,járok vele,1-2 hét után az akksit tölteni kell.Tegnap akksi le,rámértem a akksi csatlakozási pontjaira a biztosítéknál és a két pont összezár vagyis valami zárlat van.Vastag piros kábelt lehúzom ami elektromos feszültségszabályzóra megy megszünik a zárlat.Valaki valami ötlet,hol kezdjem?Köszi előre is.
Etz 250-nél olyan problémám volna,pöccre indul,járok vele,1-2 hét után az akksit tölteni kell.Tegnap akksi le,rámértem a akksi csatlakozási pontjaira a biztosítéknál és a két pont összezár vagyis valami zárlat van.Vastag piros kábelt lehúzom ami elektromos feszültségszabályzóra megy megszünik a zárlat.Valaki valami ötlet,hol kezdjem?Köszi előre is.
- Csöpi
- Simsonos

- Hozzászólások: 78
- Csatlakozott: 2007.09.03. 20:45
- MZ-d típusa: ETZ 125, ETZ 250
- Tartózkodási hely: Balatonfenyves
Re: Elektronika topik - a pokol kapuja
Igen, nagyon szépen köszönöm! 
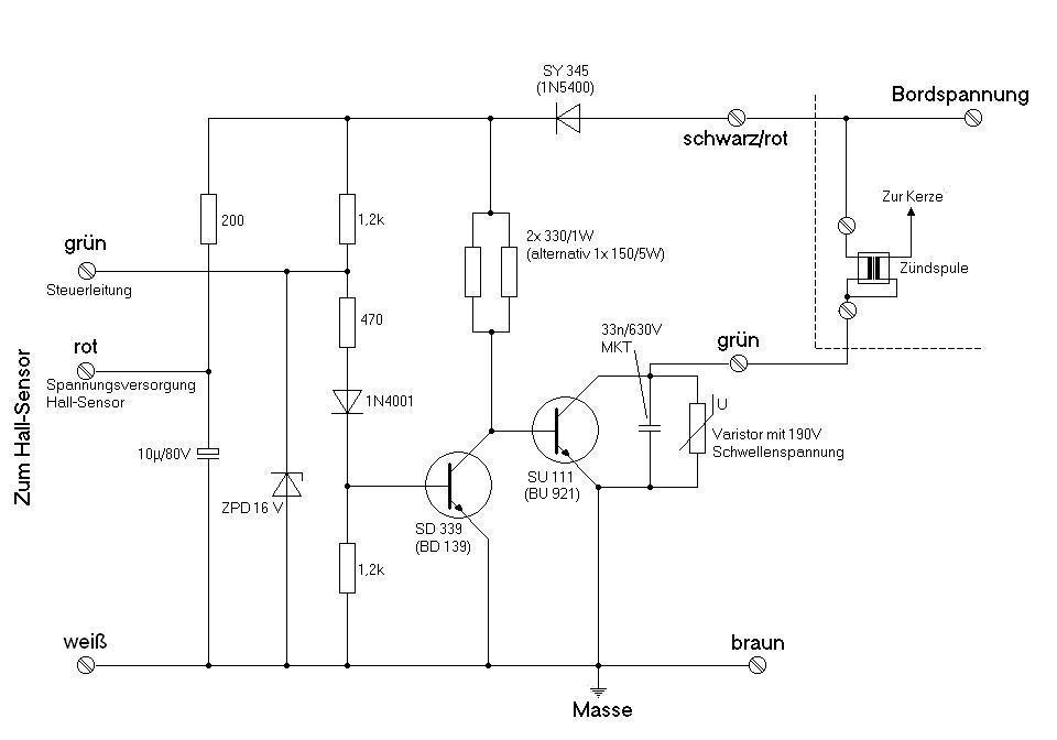
kiszsebi írta: ↑2020.02.11. 17:11Ezt keresed:Csöpi írta: ↑2020.01.29. 23:36 Tisztelt Fórumtársak!
Segítségeteket szeretném kérni, a gyári tranzisztoros gyújtás kapcsolási rajzára és alkatrész értékeire lenne szükségem. (Javításra kaptam egy gyári panelt, elázott. Próbáltam a tulajt rábeszélni egy új panellel való kiváltására, de Ő ragaszkodik az eredeti áramkör felélesztéséhez)![]()
Köszönettel: Kovács Tibor
mz_elektronikus_gyujtas.jpg
![]()
- kiszsebi
- Zsebi San (kőműves)

- Hozzászólások: 2895
- Csatlakozott: 2009.10.07. 09:04
- MZ-d típusa: ETZ150,250 4x,250/1
- Tartózkodási hely: Százhalombatta
Re: Elektronika topik - a pokol kapuja
Ezt keresed:Csöpi írta: ↑2020.01.29. 23:36 Tisztelt Fórumtársak!
Segítségeteket szeretném kérni, a gyári tranzisztoros gyújtás kapcsolási rajzára és alkatrész értékeire lenne szükségem. (Javításra kaptam egy gyári panelt, elázott. Próbáltam a tulajt rábeszélni egy új panellel való kiváltására, de Ő ragaszkodik az eredeti áramkör felélesztéséhez)![]()
Köszönettel: Kovács Tibor
Re: Elektronika topik - a pokol kapuja
Vak valakinek bármilyen tapasztalata kis TS-en a müller féle Hall jeladós gyújtásról?
- Csöpi
- Simsonos

- Hozzászólások: 78
- Csatlakozott: 2007.09.03. 20:45
- MZ-d típusa: ETZ 125, ETZ 250
- Tartózkodási hely: Balatonfenyves
Re: Elektronika topik - a pokol kapuja
Tisztelt Fórumtársak!
Segítségeteket szeretném kérni, a gyári tranzisztoros gyújtás kapcsolási rajzára és alkatrész értékeire lenne szükségem. (Javításra kaptam egy gyári panelt, elázott. Próbáltam a tulajt rábeszélni egy új panellel való kiváltására, de Ő ragaszkodik az eredeti áramkör felélesztéséhez)
Köszönettel: Kovács Tibor
Segítségeteket szeretném kérni, a gyári tranzisztoros gyújtás kapcsolási rajzára és alkatrész értékeire lenne szükségem. (Javításra kaptam egy gyári panelt, elázott. Próbáltam a tulajt rábeszélni egy új panellel való kiváltására, de Ő ragaszkodik az eredeti áramkör felélesztéséhez)
Köszönettel: Kovács Tibor
-
Zorka
Re: Elektronika topik - a pokol kapuja
Szia!
Ha jól látom, neked az Mz Rt 125/2 kell.
http://www.ddrmoped.de/typ/mz/rt_125_2/schaltplan
http://www.ostmotorrad.de/setframe.php4 ... e=left.php
Ki van itt
Jelenlévő fórumozók: nincs regisztrált felhasználó valamint 3 vendég
